网站首页 机构简介 行业新闻 机构动态 技能辅导 图片新闻 证书查询 资料下载 联系我们
公司新闻 首页 >> 公司新闻 >> 信息详情 
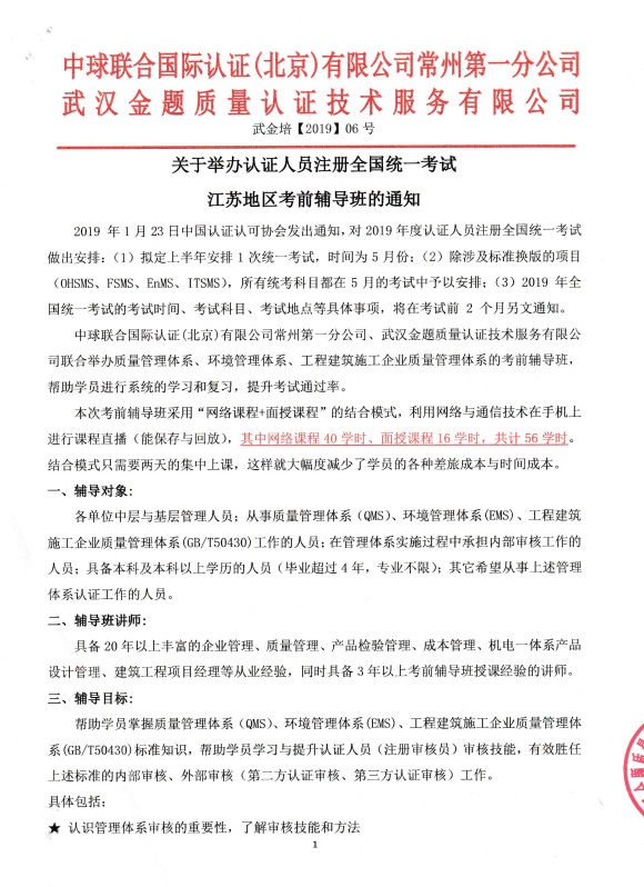
认证人员注册全国统考(常州)考前辅导班(2019年度)
作者:金题网   发布时间:2019/3/15



中球联合国际认证(北京)有限公司常州第一分公司与武汉金题质量认证技术服务有限公司于2018年8月、2018年12月已经成功举办两期认证人员注册考前辅导班(面授班)。在之前的合作基础上,现决定于2019年4月27-28日继续开办考前辅导班。

中球联合国际认证(北京)有限公司于2015年由国家工商管理局批准成立,并由中国国家认证认可监督管理委员会(CNCA)批准设立(批准号:CNCA-R-2016-250)

本次考前辅导班采用“网络课程+面授课程”的结合模式,利用网络与通信技术在手机上进行课程直播(能保存与回放),其中网络课程40学时、面授课程16学时,共计56学时。结合模式只需要两天的集中上课,这样就大幅度减少了学员的各种差旅成本与时间成本。

帮助学员掌握质量管理体系(QMS)、环境管理体系(EMS)、工程建筑施工企业质量管理体系(GB/T50430)标准知识,帮助学员学习与提升认证人员(注册审核员)审核技能,有效胜任上述标准的内部审核、外部审核(第二方认证审核、第三方认证审核)工作。

有意向参加的学员,可以致电15327270208或.联系人:易老师。


[返回] [关闭] [打印]
CopyRight© 2023-2025 isopx027.com All Rights Reserved. 湖北金题标准技术研究有限公司 | 版权所有  备案号:鄂ICP备2023001301号-1
公司地址:湖北省武汉市蔡甸区五贤路1号商业项目(金地·中法仟佰汇二期)1号楼C座/单元8层17号 统一社会信用代码: 91420104MAC6BLDQ7G  邮箱:whjt@isopx027.com
服务电话:027-59495727  传真:027-59495727  手机:15327270208  联系人:易老师
 鄂公网安备42011402000752号